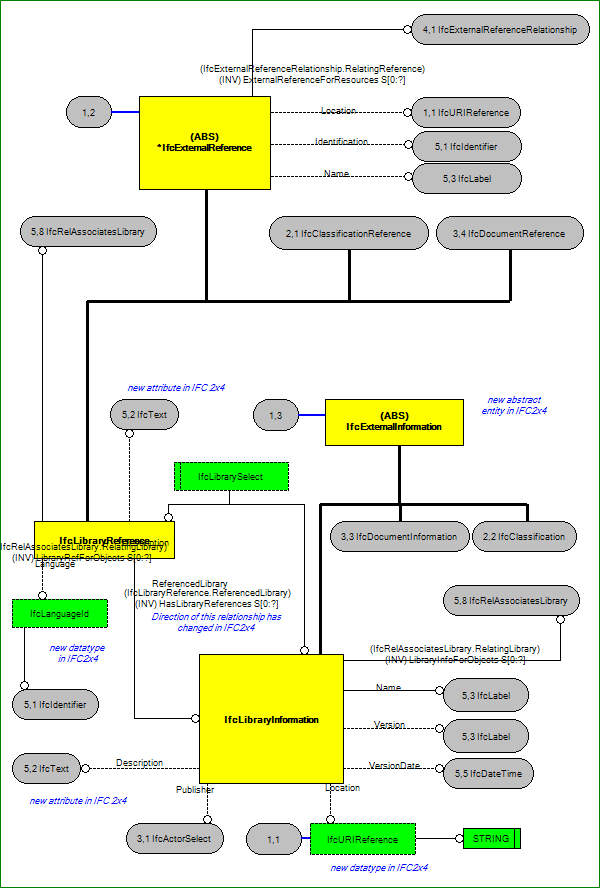
IfcExternalReferenceResource (1/5)

Navigate Navigate Navigate Navigate Navigate Navigate Navigate Navigate Navigate Navigate Navigate Navigate Navigate Navigate Navigate Navigate Navigate Navigate Navigate Navigate Navigate Navigate Navigate Navigate