5.3.3.11 IfcWorkSchedule
5.3.3.11.1 Semantic definition
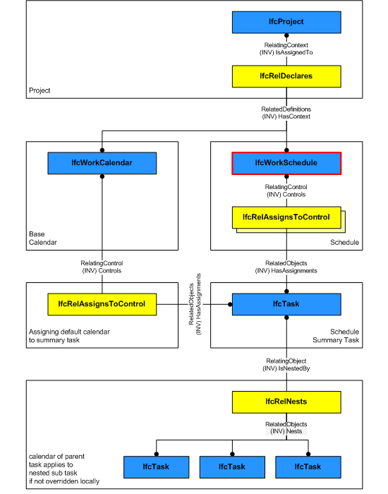
An IfcWorkSchedule represents a task schedule of a work plan, which in turn can contain a set of schedules for different purposes.
Declaration Use Definition
IfcWorkSchedule can reference a project (the single IfcProject instance) via IfcRelDeclares.
Figure 5.3.3.11.A shows the backbone structure of a work schedule that defines (1) a context through IfcRelDeclares (not necessarily the project) and (2) controls tasks (typically the schedule summary task) and resources. Please note that a work calendar shall be assigned to the summary task and not the work schedule.
If an assigned IfcTask is a root-level task, such task must be declared on the IfcProject using the IfcRelDeclares relationship.

5.3.3.11.2 Entity inheritance
5.3.3.11.3 Attributes
| # | Attribute | Type | Description |
|---|---|---|---|
| IfcRoot (4) | |||
| 1 | GlobalId | IfcGloballyUniqueId |
Assignment of a globally unique identifier within the entire software world. |
| 2 | OwnerHistory | OPTIONAL IfcOwnerHistory |
Assignment of the information about the current ownership of that object, including owning actor, application, local identification and information captured about the recent changes of the object, |
| 3 | Name | OPTIONAL IfcLabel |
Optional name for use by the participating software systems or users. For some subtypes of IfcRoot the insertion of the Name attribute may be required. This would be enforced by a where rule. |
| 4 | Description | OPTIONAL IfcText |
Optional description, provided for exchanging informative comments. |
| IfcObjectDefinition (7) | |||
| HasAssignments | SET [0:?] OF IfcRelAssigns FOR RelatedObjects |
Reference to the relationship objects, that assign (by an association relationship) other subtypes of IfcObject to this object instance. Examples are the association to products, processes, controls, resources or groups. |
|
| Nests | SET [0:1] OF IfcRelNests FOR RelatedObjects |
References to the decomposition relationship being a nesting. It determines that this object definition is a part within an ordered whole/part decomposition relationship. An object occurrence or type can only be part of a single decomposition (to allow hierarchical strutures only). |
|
| IsNestedBy | SET [0:?] OF IfcRelNests FOR RelatingObject |
References to the decomposition relationship being a nesting. It determines that this object definition is the whole within an ordered whole/part decomposition relationship. An object or object type can be nested by several other objects (occurrences or types). |
|
| HasContext | SET [0:1] OF IfcRelDeclares FOR RelatedDefinitions |
References to the context providing context information such as project unit or representation context. It should only be asserted for the uppermost non-spatial object. |
|
| IsDecomposedBy | SET [0:?] OF IfcRelAggregates FOR RelatingObject |
References to the decomposition relationship being an aggregation. It determines that this object definition is whole within an unordered whole/part decomposition relationship. An object definitions can be aggregated by several other objects (occurrences or parts). |
|
| Decomposes | SET [0:1] OF IfcRelAggregates FOR RelatedObjects |
References to the decomposition relationship being an aggregation. It determines that this object definition is a part within an unordered whole/part decomposition relationship. An object definitions can only be part of a single decomposition (to allow hierarchical strutures only). |
|
| HasAssociations | SET [0:?] OF IfcRelAssociates FOR RelatedObjects |
Reference to the relationship objects, that associates external references or other resource definitions to the object.. Examples are the association to library, documentation or classification. |
|
| IfcObject (5) | |||
| 5 | ObjectType | OPTIONAL IfcLabel |
The type denotes a particular type that indicates the object further. The use has to be established at the level of instantiable subtypes. In particular it holds the user defined type, if the enumeration of the attribute PredefinedType is set to USERDEFINED. |
| IsDeclaredBy | SET [0:1] OF IfcRelDefinesByObject FOR RelatedObjects |
Link to the relationship object pointing to the declaring object that provides the object definitions for this object occurrence. The declaring object has to be part of an object type decomposition. The associated IfcObject, or its subtypes, contains the specific information (as part of a type, or style, definition), that is common to all reflected instances of the declaring IfcObject, or its subtypes. |
|
| Declares | SET [0:?] OF IfcRelDefinesByObject FOR RelatingObject |
Link to the relationship object pointing to the reflected object(s) that receives the object definitions. The reflected object has to be part of an object occurrence decomposition. The associated IfcObject, or its subtypes, provides the specific information (as part of a type, or style, definition), that is common to all reflected instances of the declaring IfcObject, or its subtypes. |
|
| IsTypedBy | SET [0:1] OF IfcRelDefinesByType FOR RelatedObjects |
Set of relationships to the object type that provides the type definitions for this object occurrence. The then associated IfcTypeObject, or its subtypes, contains the specific information (or type, or style), that is common to all instances of IfcObject, or its subtypes, referring to the same type. |
|
| IsDefinedBy | SET [0:?] OF IfcRelDefinesByProperties FOR RelatedObjects |
Set of relationships to property set definitions attached to this object. Those statically or dynamically defined properties contain alphanumeric information content that further defines the object. |
|
| IfcControl (2) | |||
| 6 | Identification | OPTIONAL IfcIdentifier |
An identifying designation given to a control It is the identifier at the occurrence level. |
| Controls | SET [0:?] OF IfcRelAssignsToControl FOR RelatingControl |
Reference to the relationship that associates the control to the object(s) being controlled. |
|
| IfcWorkControl (7) | |||
| 7 | CreationDate | IfcDateTime |
The date that the plan is created. |
| 8 | Creators | OPTIONAL SET [1:?] OF IfcPerson |
The authors of the work plan. |
| 9 | Purpose | OPTIONAL IfcLabel |
A description of the purpose of the work schedule. |
| 10 | Duration | OPTIONAL IfcDuration |
The total duration of the entire work schedule. |
| 11 | TotalFloat | OPTIONAL IfcDuration |
The total time float of the entire work schedule. |
| 12 | StartTime | IfcDateTime |
The start time of the schedule. |
| 13 | FinishTime | OPTIONAL IfcDateTime |
The finish time of the schedule. |
| Click to show 25 hidden inherited attributes Click to hide 25 inherited attributes | |||
| IfcWorkSchedule (1) | |||
| 14 | PredefinedType | OPTIONAL IfcWorkScheduleTypeEnum |
Identifies the predefined types of a work schedule from which the type required may be set. |
5.3.3.11.4 Formal propositions
| Name | Description |
|---|---|
| CorrectPredefinedType |
The attribute ObjectType must be asserted when the value of the IfcWorkScheduleTypeEnum is set to USERDEFINED. |
|
|
5.3.3.11.5 Property sets
-
Pset_WorkControlCommon
- WorkStartTime
- WorkFinishTime
- WorkDayDuration
- WorkWeekDuration
- WorkMonthDuration
5.3.3.11.6 Concept usage
| Concept | Usage | Description | |
|---|---|---|---|
| IfcRoot (2) | |||
| Revision Control | General |
Ownership, history, and merge state is captured using IfcOwnerHistory. |
|
| Software Identity | General |
IfcRoot assigns the globally unique ID. In addition it may provide for a name and a description about the concept. |
|
| IfcObjectDefinition (9) | |||
| Aggregation | General |
No description available. |
|
| Approval Association | General |
No description available. |
|
| Classification Association | General |
Any object occurrence or object type can have a reference to a specific classification reference, i.e. to a particular facet within a classification system. |
|
| Constraint Association | General |
No description available. |
|
| Document Association | General |
No description available. |
|
| Library Association | General |
No description available. |
|
| Material Association | General |
No description available. |
|
| Material Single | General |
No description available. |
|
| Nesting | General |
No description available. |
|
| IfcObject (5) | |||
| Assignment to Group | General |
No description available. |
|
| Object Predefined Type | General |
No description available. |
|
| Object Typing | General |
Any object occurrence can be typed by being assigned to a common object type utilizing this concept. A particular rule, restricting the applicable subtypes of IfcTypeObject that can be assigned, is introduced by overriding this concept at the level of subtypes of IfcObject. This concept can be applied to the following resources: |
|
| Object User Identity | General |
An attribute Name and optionally Description can be used for all subypes of IfcObject. For those subtypes, that have an object type definition, such as ifcBeam - IfcBeamType, the common Name and optionally Description is associated with the object type. |
|
| Property Sets with Override | General |
Any object occurrence can hold property sets, either directly at the object occurrence as element specific property sets, or at the object type, as type property sets. In this case, the properties that are provided to the object occurrence are the combinations of element specific and type properties. In case, that the same property (within the same property set, is defined both, in occurrence and type properties, the property value of the occurrence property overrides the property value of the type property. |
|
| IfcControl (1) | |||
| Control Assignment | General |
Controls have assignments from products, processes, or other objects by using the relationship object IfcRelAssignsToControl. This concept can be applied to the following resources: |
|
| IfcWorkControl (2) | |||
| Control Assignment | General |
From IFC4 onwards the assignment of tasks to the work control is handled by the IfcRelAssignsToControl relationship. IfcRelAssignsTasks as used in previous IFC releases has been deleted and can not be used any longer. Another change in IFC4 is that it is not necessary to assign each task to a work control as it is regarded to be sufficient if the summary task (root task in the task hierarchy defined through IfcRelNests relationships) is assigned to a work control. This concept can be applied to the following resources: |
|
| Property Sets for Objects | General |
This concept can be applied to the following resources: |
|
| Click to show 19 hidden inherited concepts Click to hide 19 inherited concepts | |||
| IfcWorkSchedule (4) | |||
| Aggregation | General |
A work schedule can include other work schedules as sub-items. If not included in another work schedule it might be a part of a work plan (IfcWorkPlan) defined through IfcRelAggregates relationship. |
|
| Control Assignment | General |
An IfcWorkSchedule controls a set of tasks and resources defined through IfcRelAssignsToControl. Additionally, through the IfcWorkControl abstract supertype, the actors creating the schedule can be specified and schedule time information such as start time, finish time, and total float of the schedule can also be specified. This concept can be applied to the following resources: |
|
| Document Association | General |
The documents of the IfcWorkSchedule can be referenced by the IfcRelAssociatesDocuments relationship. |
|
| Object Nesting | General |
A work schedule can include other work schedules as sub-items through IfcRelNests relationship. This concept can be applied to the following resources: |
|
5.3.3.11.7 Formal representation
ENTITY IfcWorkSchedule
SUBTYPE OF (IfcWorkControl);
PredefinedType : OPTIONAL IfcWorkScheduleTypeEnum;
WHERE
CorrectPredefinedType : NOT(EXISTS(PredefinedType)) OR (PredefinedType <> IfcWorkScheduleTypeEnum.USERDEFINED) OR
((PredefinedType = IfcWorkScheduleTypeEnum.USERDEFINED) AND EXISTS(SELF\IfcObject.ObjectType));
END_ENTITY;