IfcAdvancedBrep

Natural language names
deBoundary Representation - NURBS
enAdvanced Brep
frReprésentation frontière avancée
Change log
ItemSPFXMLChangeDescription
IFC2x3 to IFC4
    IfcAdvancedBrepADDED
Semantic definitions at the entity
Entity definition

An advanced B-rep is a boundary representation model in which all faces, edges and vertices are explicitly represented. It is a solid with explicit topology and elementary or free-form geometry. The faces of the B-rep are of type IfcAdvancedFace. An advanced B-rep has to meet the same topological constraints as the manifold solid B-rep.

NOTE  The advanced B-rep has been introduced in order to support the increasing number of applications that can define and exchange B-rep models based on NURBS or other b-spline surfaces.
faceted brep instantiation

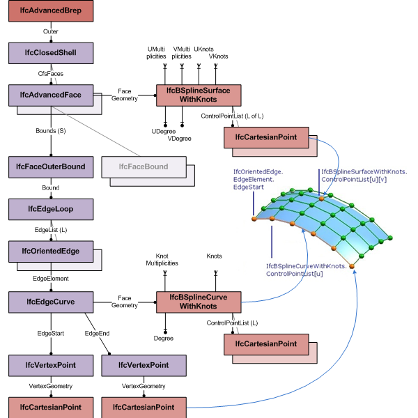
Figure 305 illustrates use of IfcAdvancedBrep for boundary representation models with b-spline surfaces. The diagram shows the topological and geometric representation items that are used for advanced B-reps, based on IfcAdvancedFace.

Figure 305 — Advanced Brep

 
NOTE  Entity adapted from advanced_brep_shape_representation defined in ISO 10303-514.
HISTORY  New entity in IFC4

Informal Propositions:

  1. each face is a face surface;
  2. each face surface has its geometry defined by an elementary surface, swept surface or a b-spline surface;
  3. the edges used to define the boundaries of the face shall all reference an edge curve
  4. each curve used to define the geometry of the faces and face bounds shall be either a conic, or a line or a polyline or a b-spline curve
  5. the edges used to define the face boundaries shall all be trimmed by vertices of type vertex point
  6. no loop used to define a face bound shall be of the oriented subtype
Formal Propositions
RuleDescription
HasAdvancedFacesEach face of the advanced B-rep shall be of type IfcAdvancedFace.
Inherited definitions from supertypes
Entity inheritance IfcAdvancedBrepWithVoids IfcManifoldSolidBrep IfcSolidModel IfcGeometricRepresentationItem IfcRepresentationItem
Attribute inheritance
#AttributeTypeCardinalityDescriptionC
IfcRepresentationItem
LayerAssignmentIfcPresentationLayerAssignment
@AssignedItems
S[0:1]Assignment of the representation item to a single or multiple layer(s). The LayerAssignments can override a LayerAssignments of the IfcRepresentation it is used within the list of Items. X
StyledByItemIfcStyledItem
@Item
S[0:1]Reference to the IfcStyledItem that provides presentation information to the representation, e.g. a curve style, including colour and thickness to a geometric curve. X
IfcGeometricRepresentationItem
IfcSolidModel
Dim
:=3
IfcDimensionCount[1:1]The space dimensionality of this class, it is always 3. X
IfcManifoldSolidBrep
1OuterIfcClosedShell[1:1] A closed shell defining the exterior boundary of the solid. The shell normal shall point away from the interior of the solid.X
IfcAdvancedBrep
Examples
Formal representations
XSD Specification
 <xs:element name="IfcAdvancedBrep" type="ifc:IfcAdvancedBrep" substitutionGroup="ifc:IfcManifoldSolidBrep" nillable="true"/>
 <xs:complexType name="IfcAdvancedBrep">
  <xs:complexContent>
   <xs:extension base="ifc:IfcManifoldSolidBrep"/>
  </xs:complexContent>
 </xs:complexType>
EXPRESS Specification
ENTITY IfcAdvancedBrep
 SUPERTYPE OF(IfcAdvancedBrepWithVoids)
 SUBTYPE OF (IfcManifoldSolidBrep);
 WHERE
  HasAdvancedFaces : SIZEOF(QUERY(Afs <* SELF\IfcManifoldSolidBrep.Outer.CfsFaces | (NOT ('IFCTOPOLOGYRESOURCE.IFCADVANCEDFACE' IN TYPEOF(Afs))) )) = 0;
END_ENTITY;

Link to EXPRESS-G diagram EXPRESS-G diagram

Link to this page  Link to this page